大隐隐于世,立陶宛背后的激光巨头EKSPLA和激光产业能卡我们的脖子吗?
图:一个ASML光刻系统的完整构成
2021年,ASML一台用于7nm工艺节点EUV光刻机的装配一共需要超过10万个零件,其中90%的关键子系统、零部件进口自荷兰之外的国家,而ASML背后的全球供应商超过5000家。某种程度上看,ASML从供应链角度更像一家全球化的汽车厂,而遍布全球的EUV光源、光学镜头、激光器、机台等子系统供应商更像是其Tier1(车厂一级供应商),而接下来要讲的这家“小国”出品的激光巨头正是ASML的Tier2。

图:EUV光刻依赖超高强度的激光系统
正所谓大隐隐于世,如果不是立陶宛政府的骚操作导致被中国海关“除名”,可能根本不会有人注意到这个前苏联边缘的加盟共和国。而正是借助前苏联时期成立的立陶宛科学院物理研究所(EKSMA),1992年,影响全球科研和技术创新的激光巨头——EKSPLA诞生了。

图:EKSPLA的高强度激光系统
EKSPLA的激光产品直接应用于等离子态物理、高能物理和核聚变等基础科学研究,客户包括NASA(美国宇航局)、CERN(欧洲核子中心)和超过100所全球顶尖的科研机构和大学,其中包括大量中国机构。2017年,中国国家科学中心人员访问EKSPLA,向后者定制的非线性光谱设备用于支撑我国“十二五”重大科研项目的研究。进入7nm以后,EUV光刻需要空前的精度控制和高强度、特定波长的光源。而光学系统(光源、透镜)作为光刻机台上的“手术刀”,其精度和稳定性直接决定了芯片先进工艺的两大核心指标——线宽和良率,也是长期困扰我国光刻机研究的重大攻坚项目。

图:德国通快、ASML等研发的EUV激光系统
凭借在科学和工业领域独步天下的纳秒、皮秒激光器和高强度激光系统,EKSPLA成为德国通快集团的激光源供应商,而后者正是ASML EUV光刻机激光系统的唯一供应商。
而立陶宛另一家定位民用的重量级激光企业——来特激光(Light Conversion)则占据了全球80%以上的飞秒激光器市场,换言之,不论在民用、工业还是科研领域,立陶宛都牢牢卡住了激光这个关键环节。
那么,立陶宛背后的激光巨头EKSPLA和激光产业能卡我们的脖子吗?

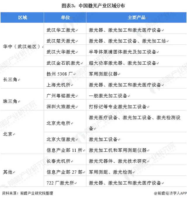
图:中国主要激光企业(前瞻)
根据公开数据,我国两大光刻机研究机构长春光机所和上海光机所都在进行专门的激光器件和设备研究,部分民用领域如机床、数控技术和激光工艺方面已达到国际先进水平。
华工科技先进固体激光器等领域在国内均处于绝对的领先地位,但与国际企业在中大功率领域还有明显差距。如国产光纤激光器的龙头锐科激光,在国内万瓦级高功率光纤激光器方面处于主导地位,并已实现核心光学器件100%国产化。
但也应该看到,我国在技术上缺乏在高强度激光源、超快激光器等领域的突破,意味着暂时无法支撑最尖端的前沿基础科学和应用。而激光一旦被卡,在国内已有产业基础的情况下,反而能倒逼技术和国产化率的提升,不妨拭目以待。